Skip to content

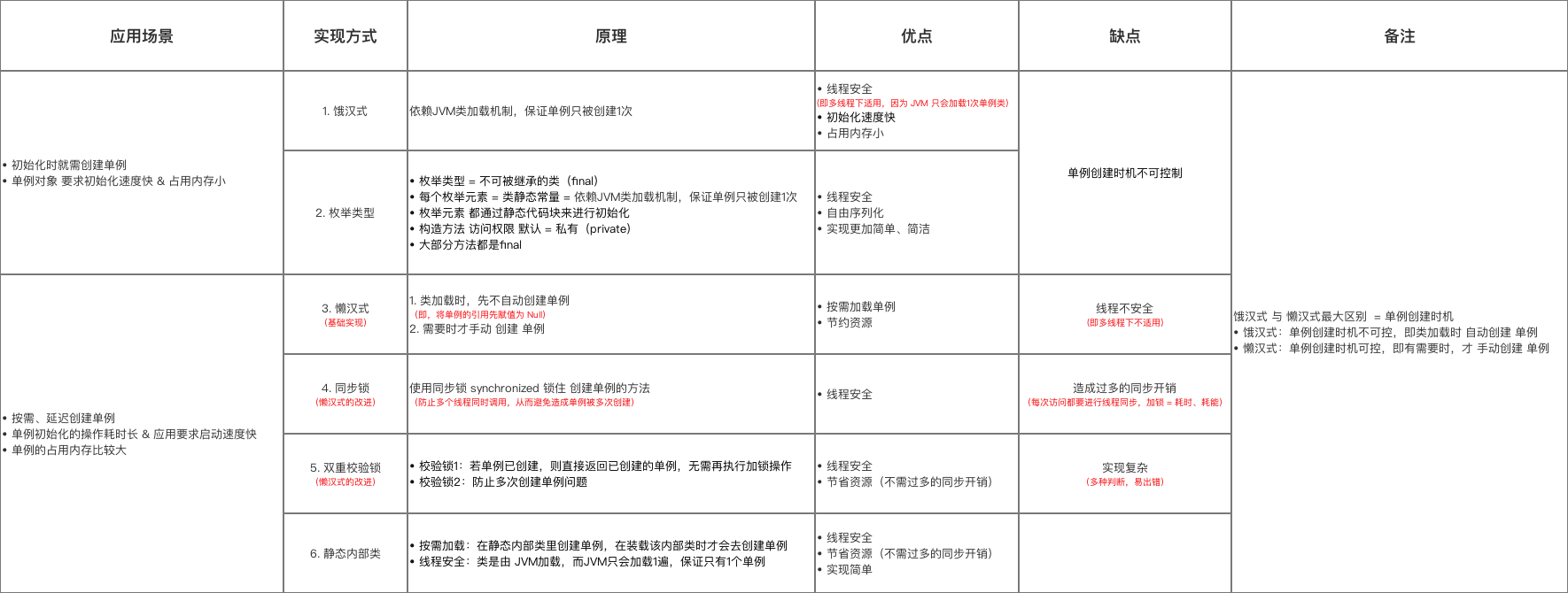
本文主要分析单例模式(Singleton pattern): 确保一个类只有一个实例,并提供该实例的全局访问点, 本文介绍6中常用的实现方式。@anarkh

  • 创建型 - 单例模式(Singleton pattern)
  • 类图
  • 6中实现方式
  • 实现方式总结
  • 懒汉式-线程不安全
  • 饿汉式-线程安全
  • 懒汉式-线程安全
  • 双重校验锁-线程安全
  • 静态内部类实现
  • 枚举实现
  • 使用场景
  • JDK

类图

使用一个私有构造函数、一个私有静态变量以及一个公有静态函数来实现。

私有构造函数保证了不能通过构造函数来创建对象实例,只能通过公有静态函数返回唯一的私有静态变量。

6中实现方式

实现方式总结

懒汉式-线程不安全

以下实现中,私有静态变量 uniqueInstance 被延迟实例化,这样做的好处是,如果没有用到该类,那么就不会实例化 uniqueInstance,从而节约资源。

这个实现在多线程环境下是不安全的,如果多个线程能够同时进入 if (uniqueInstance == null) ,并且此时 uniqueInstance 为 null,那么会有多个线程执行 uniqueInstance = new Singleton(); 语句,这将导致多次实例化 uniqueInstance。

java
public class Singleton {

    private static Singleton uniqueInstance;

    private Singleton() {
    }

    public static Singleton getUniqueInstance() {
        if (uniqueInstance == null) {
            uniqueInstance = new Singleton();
        }
        return uniqueInstance;
    }
}

饿汉式-线程安全

线程不安全问题主要是由于 uniqueInstance 被多次实例化,采取直接实例化 uniqueInstance 的方式就不会产生线程不安全问题。

但是直接实例化的方式也丢失了延迟实例化带来的节约资源的好处。

java
private static Singleton uniqueInstance = new Singleton();

懒汉式-线程安全

只需要对 getUniqueInstance() 方法加锁,那么在一个时间点只能有一个线程能够进入该方法,从而避免了多次实例化 uniqueInstance 的问题。

但是当一个线程进入该方法之后,其它试图进入该方法的线程都必须等待,因此性能上有一定的损耗。

java
public static synchronized Singleton getUniqueInstance() {
    if (uniqueInstance == null) {
        uniqueInstance = new Singleton();
    }
    return uniqueInstance;
}

双重校验锁-线程安全

uniqueInstance 只需要被实例化一次,之后就可以直接使用了。加锁操作只需要对实例化那部分的代码进行,只有当 uniqueInstance 没有被实例化时,才需要进行加锁。

双重校验锁先判断 uniqueInstance 是否已经被实例化,如果没有被实例化,那么才对实例化语句进行加锁。

java
public class Singleton {

    private volatile static Singleton uniqueInstance;

    private Singleton() {
    }

    public static Singleton getUniqueInstance() {
        if (uniqueInstance == null) {
            synchronized (Singleton.class) {
                if (uniqueInstance == null) {
                    uniqueInstance = new Singleton();
                }
            }
        }
        return uniqueInstance;
    }
}

考虑下面的实现,也就是只使用了一个 if 语句。在 uniqueInstance == null 的情况下,如果两个线程同时执行 if 语句,那么两个线程就会同时进入 if 语句块内。虽然在 if 语句块内有加锁操作,但是两个线程都会执行 uniqueInstance = new Singleton(); 这条语句,只是先后的问题,那么就会进行两次实例化,从而产生了两个实例。因此必须使用双重校验锁,也就是需要使用两个 if 语句。

java
if (uniqueInstance == null) {
    synchronized (Singleton.class) {
        uniqueInstance = new Singleton();
    }
}

uniqueInstance 采用 volatile 关键字修饰也是很有必要的。uniqueInstance = new Singleton(); 这段代码其实是分为三步执行。

  1. 分配内存空间
  2. 初始化对象
  3. 将 uniqueInstance 指向分配的内存地址

但是由于 JVM 具有指令重排的特性,有可能执行顺序变为了 1>3>2,这在单线程情况下自然是没有问题。但如果是多线程下,有可能获得是一个还没有被初始化的实例,以致于程序出错。

使用 volatile 可以禁止 JVM 的指令重排,保证在多线程环境下也能正常运行。

静态内部类实现

当 Singleton 类加载时,静态内部类 SingletonHolder 没有被加载进内存。只有当调用 getUniqueInstance() 方法从而触发 SingletonHolder.INSTANCE 时 SingletonHolder 才会被加载,此时初始化 INSTANCE 实例。

这种方式不仅具有延迟初始化的好处,而且由虚拟机提供了对线程安全的支持。

java
public class Singleton {

    private Singleton() {
    }

    private static class SingletonHolder {
        private static final Singleton INSTANCE = new Singleton();
    }

    public static Singleton getUniqueInstance() {
        return SingletonHolder.INSTANCE;
    }
}

枚举实现

这是单例模式的最佳实践,它实现简单,并且在面对复杂的序列化或者反射攻击的时候,能够防止实例化多次。

java
public enum Singleton {
    uniqueInstance;
}

考虑以下单例模式的实现,该 Singleton 在每次序列化的时候都会创建一个新的实例,为了保证只创建一个实例,必须声明所有字段都是 transient,并且提供一个 readResolve() 方法。

java
public class Singleton implements Serializable {

    private static Singleton uniqueInstance;

    private Singleton() {
    }

    public static synchronized Singleton getUniqueInstance() {
        if (uniqueInstance == null) {
            uniqueInstance = new Singleton();
        }
        return uniqueInstance;
    }
}

如果不使用枚举来实现单例模式,会出现反射攻击,因为通过 setAccessible() 方法可以将私有构造函数的访问级别设置为 public,然后调用构造函数从而实例化对象。如果要防止这种攻击,需要在构造函数中添加防止实例化第二个对象的代码。

从上面的讨论可以看出,解决序列化和反射攻击很麻烦,而枚举实现不会出现这两种问题,所以说枚举实现单例模式是最佳实践。

使用场景

  • Logger Classes
  • Configuration Classes
  • Accesing resources in shared mode
  • Factories implemented as Singletons

JDK

基于 VitePress 构建 | 本站内容 by Java全栈知识体系 侵删