在学习Tomcat前,很多人先入为主的对它的认知是巨复杂的;所以第一步,在学习它之前,要打破这种观念,我们通过学习如何设计一个最基本的web容器来看它需要考虑什么;进而在真正学习Tomcat时,多把重点放在它的顶层设计上,而不是某一块代码上, 思路永远比具体实现重要的多。@anarkh
- Tomcat - 如何设计一个简单的web容器
- 写在前面
- 基础认知:如何实现服务器和客户端(浏览器)的交互
- HTTP协议
- Socket
- SeverSocket
- 一个简单web容器的设计和实现:对静态资源
- 组件设计
- 组件实现
- 一个简单web容器的设计和实现:对Servelet
- 组件设计
- 组件实现
- 利用外观模式改造
- 总结
写在前面
我们在学习一项技术时,需要学习是它的知识体系,而不是碎片化的知识点。在构建知识体系时,我们往往需要先全局的看完一个教程或者一本书,这是构建的基础。这里我推荐大家看两本书:

特别是第一本:经典的《How Tomcat Works》的中文版,它从0基础逐步构建出Tomcat,适合新手;本节中很多内容源自这本书。
本系列在本之后,将转为直接分析Tomcat框架。
基础认知:如何实现服务器和客户端(浏览器)的交互
客户端和服务器端之间的交互式通过Socket来实现的,它属于应用层的协议。
HTTP协议
http协议相关的内容可以参看这里:网络协议 - HTTP 协议详解
Socket
Socket是网络连接的一个端点。套接字使得一个应用可以从网络中读取和写入数据。放在两 个不同计算机上的两个应用可以通过连接发送和接受字节流。为了从你的应用发送一条信息到另 一个应用,你需要知道另一个应用的 IP 地址和套接字端口。在 Java 里边,套接字指的是java.net.Socket类。
要创建一个套接字,你可以使用 Socket 类众多构造方法中的一个。其中一个接收主机名称 和端口号:
public Socket (java.lang.String host, int port)在这里主机是指远程机器名称或者 IP 地址,端口是指远程应用的端口号。例如,要连接 yahoo.com 的 80 端口,你需要构造以下的 Socket 对象:
new Socket ("yahoo.com", 80);一旦你成功创建了一个 Socket 类的实例,你可以使用它来发送和接受字节流。要发送字节 流,你首先必须调用Socket类的getOutputStream方法来获取一个java.io.OutputStream对象。 要 发 送 文 本 到 一 个 远 程 应 用 , 你 经 常 要 从 返 回 的 OutputStream 对 象 中 构 造 一 个 java.io.PrintWriter 对象。要从连接的另一端接受字节流,你可以调用 Socket 类的 getInputStream 方法用来返回一个 java.io.InputStream 对象。

SeverSocket
Socket 类代表一个客户端套接字 ,即任何时候你想连接到一个远程服务器应用的时候你构造的套接字,现在,假如你想实施一个服务器应用,例如一个 HTTP 服务器或者 FTP 服务器,你需要一种不同的做法。这是因为你的服务器必须随时待命,因为它不知道一个客户端应用什么时候会尝试去连接它。为了让你的应用能随时待命,你需要使用 java.net.ServerSocket 类。这是 服务器套接字 的实现。
ServerSocket 和 Socket 不同,服务器套接字的角色是等待来自客户端的连接请求。一旦服务器套接字获得一个连接请求,它创建一个 Socket 实例来与客户端进行通信 。
要创建一个服务器套接字,你需要使用 ServerSocket 类提供的四个构造方法中的一个。你 需要指定 IP 地址和服务器套接字将要进行监听的端口号。通常,IP 地址将会是 127.0.0.1,也 就是说,服务器套接字将会监听本地机器。服务器套接字正在监听的 IP 地址被称为是绑定地址。 服务器套接字的另一个重要的属性是 backlog,这是服务器套接字开始拒绝传入的请求之前,传 入的连接请求的最大队列长度。
其中一个 ServerSocket 类的构造方法如下所示:
public ServerSocket(int port, int backLog, InetAddress bindingAddress);一个简单web容器的设计和实现:对静态资源
准备,这个例子来源于《How Tomcat Works》, 可以从这里下载源码
注意:当你跑如下程序时,可能会由于浏览器新版本不再支持的HTTP 0.9协议,而造成浏览器页面没有返回信息。
组件设计
根据上述的基础,我们可以看到,我们只需要提供三个最基本的类,分别是:
- Request - 表示请求,这里表示浏览器发起的HTTP请求
- HttpServer - 表示处理请求的服务器,同时这里使用我们上面铺垫的ServerSocket
- Reponse - 表示处理请求后的响应, 这里表示服务器对HTTP请求的响应结果
组件实现
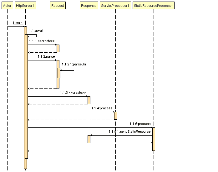
从上图中我们可以看到,组织这几个类的入口在Server的启动方法中,即main方法中, 所以我们透过main方法从Server类进行分析:
- Server是如何启动的?
public class HttpServer {
public static final String WEB_ROOT =
System.getProperty("user.dir") + File.separator + "webroot";
private static final String SHUTDOWN_COMMAND = "/SHUTDOWN";
private boolean shutdown = false;
public static void main(String[] args) {
HttpServer server = new HttpServer();
server.await();
}
public void await() {
ServerSocket serverSocket = null;
int port = 8080;
try {
serverSocket = new ServerSocket(port, 1, InetAddress.getByName("127.0.0.1"));
}
catch (IOException e) {
e.printStackTrace();
System.exit(1);
}
while (!shutdown) {
Socket socket = null;
InputStream input = null;
OutputStream output = null;
try {
socket = serverSocket.accept();
input = socket.getInputStream();
output = socket.getOutputStream();
Request request = new Request(input);
request.parse();
Response response = new Response(output);
response.setRequest(request);
response.sendStaticResource();
socket.close();
shutdown = request.getUri().equals(SHUTDOWN_COMMAND);
}
catch (Exception e) {
e.printStackTrace();
continue;
}
}
}
}- Request请求是如何封装和处理的?
public class Request {
private InputStream input;
private String uri;
public Request(InputStream input) {
this.input = input;
}
public void parse() {
StringBuffer request = new StringBuffer(2048);
int i;
byte[] buffer = new byte[2048];
try {
i = input.read(buffer);
}
catch (IOException e) {
e.printStackTrace();
i = -1;
}
for (int j=0; j<i; j++) {
request.append((char) buffer[j]);
}
System.out.print(request.toString());
uri = parseUri(request.toString());
}
private String parseUri(String requestString) {
int index1, index2;
index1 = requestString.indexOf(' ');
if (index1 != -1) {
index2 = requestString.indexOf(' ', index1 + 1);
if (index2 > index1)
return requestString.substring(index1 + 1, index2);
}
return null;
}
public String getUri() {
return uri;
}
}- Response中响应了什么?
public class Response {
private static final int BUFFER_SIZE = 1024;
Request request;
OutputStream output;
public Response(OutputStream output) {
this.output = output;
}
public void setRequest(Request request) {
this.request = request;
}
public void sendStaticResource() throws IOException {
byte[] bytes = new byte[BUFFER_SIZE];
FileInputStream fis = null;
try {
File file = new File(HttpServer.WEB_ROOT, request.getUri());
if (file.exists()) {
fis = new FileInputStream(file);
int ch = fis.read(bytes, 0, BUFFER_SIZE);
while (ch!=-1) {
output.write(bytes, 0, ch);
ch = fis.read(bytes, 0, BUFFER_SIZE);
}
}
else {
String errorMessage = "HTTP/1.1 404 File Not Found\r\n" +
"Content-Type: text/html\r\n" +
"Content-Length: 23\r\n" +
"\r\n" +
"<h1>File Not Found</h1>";
output.write(errorMessage.getBytes());
}
}
catch (Exception e) {
System.out.println(e.toString() );
}
finally {
if (fis!=null)
fis.close();
}
}
}- 启动输出
当我们run上面HttpServer中的main方法之后,我们就可以打开浏览器http://localhost:8080, 后面添加参数看返回webroot目录中静态文件的内容了(比如这里我加了hello.txt文件到webroot下,并访问http://localhost:8080/hello.txt)。

一个简单web容器的设计和实现:对Servelet
上面这个例子是不是很简单?是否打破了对一个简单http服务器的认知,减少了对它的恐惧。
但是上述的例子中只处理了静态资源,我们如果要处理Servlet呢?
组件设计
不难发现,我们只需要在HttpServer只需要请求的处理委托给ServletProcessor, 让它接受请求,并处理Response即可。

组件实现
- 在HttpServer中
public void await() {
Response response = new Response(output);
response.setRequest(request);
if (request.getUri().startsWith("/servlet/")) {
ServletProcessor1 processor = new ServletProcessor1();
processor.process(request, response);
} else {
StaticResourceProcessor processor = new StaticResourceProcessor();
processor.process(request, response);
}
}- ServletProcessor 如何处理的?
public class ServletProcessor1 {
public void process(Request request, Response response) {
String uri = request.getUri();
String servletName = uri.substring(uri.lastIndexOf("/") + 1);
URLClassLoader loader = null;
try {
URL[] urls = new URL[1];
URLStreamHandler streamHandler = null;
File classPath = new File(Constants.WEB_ROOT);
String repository = (new URL("file", null, classPath.getCanonicalPath() + File.separator)).toString() ;
urls[0] = new URL(null, repository, streamHandler);
loader = new URLClassLoader(urls);
} catch (IOException e) {
System.out.println(e.toString() );
}
Class myClass = null;
try {
myClass = loader.loadClass(servletName);
}
catch (ClassNotFoundException e) {
System.out.println(e.toString());
}
Servlet servlet = null;
try {
servlet = (Servlet) myClass.newInstance();
servlet.service((ServletRequest) request, (ServletResponse) response);
} catch (Exception e) {
System.out.println(e.toString());
} catch (Throwable e) {
System.out.println(e.toString());
}
}
}- Repsonse
public class PrimitiveServlet implements Servlet {
public void init(ServletConfig config) throws ServletException {
System.out.println("init");
}
public void service(ServletRequest request, ServletResponse response)
throws ServletException, IOException {
System.out.println("from service");
PrintWriter out = response.getWriter();
out.println("Hello. Roses are red.");
out.print("Violets are blue.");
}
public void destroy() {
System.out.println("destroy");
}
public String getServletInfo() {
return null;
}
public ServletConfig getServletConfig() {
return null;
}
}- 访问 URL

利用外观模式改造
上述代码存在一个问题,
Servlet servlet = null;
try {
servlet = (Servlet) myClass.newInstance();
servlet.service((ServletRequest) request, (ServletResponse) response);
} catch (Exception e) {
System.out.println(e.toString());
} catch (Throwable e) {
System.out.println(e.toString());
}这里直接处理将request和response传给servlet处理是不安全的,因为request可以向下转型为Request类,从而ServeletRequest便具备了访问Request中方法的能力。
public class Request implements ServletRequest {
}
public class Response implements ServletResponse {
}解决的方法便是通过外观模式进行改造:

- RequestFacade为例
public class RequestFacade implements ServletRequest {
private ServletRequest request = null;
public RequestFacade(Request request) {
this.request = request;
}
public Object getAttribute(String attribute) {
return request.getAttribute(attribute);
}
public Enumeration getAttributeNames() {
return request.getAttributeNames();
}
public String getRealPath(String path) {
return request.getRealPath(path);
}
...- Process中由传入外观类
Servlet servlet = null;
RequestFacade requestFacade = new RequestFacade(request);
ResponseFacade responseFacade = new ResponseFacade(response);
try {
servlet = (Servlet) myClass.newInstance();
servlet.service((ServletRequest) requestFacade, (ServletResponse) responseFacade);
}
catch (Exception e) {
System.out.println(e.toString());
}
catch (Throwable e) {
System.out.println(e.toString());
}总结
当我们看到这么一个简单的web容器实现之后,我们便不再觉得Tomcat高高在上;这将为我们继续分析Tomcat中核心源码提供基础。