上文中,我们已经知道Catalina初始化了Server(它调用了 Server 类的 init 和 start 方法来启动 Tomcat);你会发现Server是Tomcat的配置文件server.xml的顶层元素,那这个阶段其实我们已经进入到Tomcat内部组件的详解;这时候有一个问题,这么多组件是如何管理它的生命周期的呢?@anarkh
- Tomcat - 组件生命周期管理:LifeCycle
- 引入
- LifeCycle接口
- 一个标准的LifeCycle有哪些方法?
- LifeCycle状态机有哪些状态?
- LifecycleBase - LifeCycle的基本实现
- 监听器相关
- 生命周期相关
- 用了什么设计模式?
- 参考文章
引入
我从以下几方面,帮助你构建基于上下文的知识体系和理解为什么要理解组件的生命周期管理(LifeCycle)。@anarkh
- Server及其它组件

- Server后续组件生命周期及初始化

- Server的依赖结构

LifeCycle接口
理解Lifecycle主要有两点:第一是三类接口方法;第二是状态机。@anarkh
一个标准的LifeCycle有哪些方法?
分三类去看:
public interface Lifecycle {
public void addLifecycleListener(LifecycleListener listener);
public LifecycleListener[] findLifecycleListeners();
public void removeLifecycleListener(LifecycleListener listener);
public void init() throws LifecycleException;
public void start() throws LifecycleException;
public void stop() throws LifecycleException;
public void destroy() throws LifecycleException;
public LifecycleState getState();
public String getStateName();
}LifeCycle状态机有哪些状态?
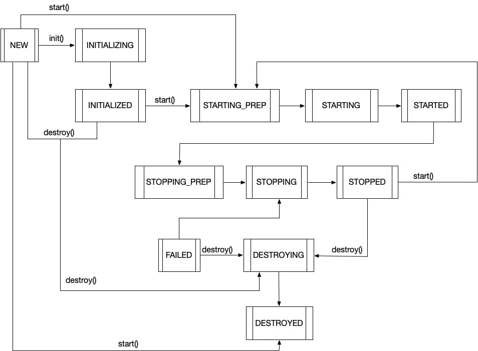
Tomcat 给各个组件定义了一些生命周期中的状态
- 在枚举类 LifecycleState 里
public enum LifecycleState {
NEW(false, null),
INITIALIZING(false, Lifecycle.BEFORE_INIT_EVENT),
INITIALIZED(false, Lifecycle.AFTER_INIT_EVENT),
STARTING_PREP(false, Lifecycle.BEFORE_START_EVENT),
STARTING(true, Lifecycle.START_EVENT),
STARTED(true, Lifecycle.AFTER_START_EVENT),
STOPPING_PREP(true, Lifecycle.BEFORE_STOP_EVENT),
STOPPING(false, Lifecycle.STOP_EVENT),
STOPPED(false, Lifecycle.AFTER_STOP_EVENT),
DESTROYING(false, Lifecycle.BEFORE_DESTROY_EVENT),
DESTROYED(false, Lifecycle.AFTER_DESTROY_EVENT),
FAILED(false, null);
private final boolean available;
private final String lifecycleEvent;
private LifecycleState(boolean available, String lifecycleEvent) {
this.available = available;
this.lifecycleEvent = lifecycleEvent;
}
……
}- 它们之间的关系是怎么样的呢?
在Lifecycle.java源码中有相关的注释:

看不太清楚的可以看下图:

LifecycleBase - LifeCycle的基本实现
LifecycleBase是Lifecycle的基本实现。
监听器相关
生命周期监听器保存在一个线程安全的CopyOnWriteArrayList 中。所以add和remove都是直接调用此List的相应方法。 findLifecycleListeners返回的是一个数组,为了线程安全,所以这儿会生成一个新数组。
private final List<LifecycleListener> lifecycleListeners = new CopyOnWriteArrayList<>();
@Override
public void addLifecycleListener(LifecycleListener listener) {
lifecycleListeners.add(listener);
}
@Override
public LifecycleListener[] findLifecycleListeners() {
return lifecycleListeners.toArray(new LifecycleListener[0]);
}
@Override
public void removeLifecycleListener(LifecycleListener listener) {
lifecycleListeners.remove(listener);
}生命周期相关
- init
@Override
public final synchronized void init() throws LifecycleException {
if (!state.equals(LifecycleState.NEW)) {
invalidTransition(Lifecycle.BEFORE_INIT_EVENT);
}
try {
setStateInternal(LifecycleState.INITIALIZING, null, false);
initInternal();
setStateInternal(LifecycleState.INITIALIZED, null, false);
} catch (Throwable t) {
ExceptionUtils.handleThrowable(t);
setStateInternal(LifecycleState.FAILED, null, false);
throw new LifecycleException(
sm.getString("lifecycleBase.initFail",toString()), t);
}
}我们再来看看invalidTransition方法,该方法直接抛出异常。
private void invalidTransition(String type) throws LifecycleException {
String msg = sm.getString("lifecycleBase.invalidTransition", type,
toString(), state);
throw new LifecycleException(msg);
}setStateInternal方法用于维护状态,同时在状态转换成功之后触发事件。为了状态的可见性,所以state声明为volatile类型的。
private volatile LifecycleState state = LifecycleState.NEW;。
private synchronized void setStateInternal(LifecycleState state,
Object data, boolean check) throws LifecycleException {
if (log.isDebugEnabled()) {
log.debug(sm.getString("lifecycleBase.setState", this, state));
}
if (check) {
if (state == null) {
invalidTransition("null");
return;
}
if (!(state == LifecycleState.FAILED ||
(this.state == LifecycleState.STARTING_PREP &&
state == LifecycleState.STARTING) ||
(this.state == LifecycleState.STOPPING_PREP &&
state == LifecycleState.STOPPING) ||
(this.state == LifecycleState.FAILED &&
state == LifecycleState.STOPPING))) {
invalidTransition(state.name());
}
}
this.state = state;
String lifecycleEvent = state.getLifecycleEvent();
if (lifecycleEvent != null) {
fireLifecycleEvent(lifecycleEvent, data);
}
}设置完 state 的状态之后,就触发该状态的事件了,通知事件监听器
private final List<LifecycleListener> lifecycleListeners = new CopyOnWriteArrayList<>();
protected void fireLifecycleEvent(String type, Object data) {
LifecycleEvent event = new LifecycleEvent(this, type, data);
for (LifecycleListener listener : lifecycleListeners) {
listener.lifecycleEvent(event);
}
}这里的 LifecycleListener 对象是在 Catalina 对象解析 server.xml 文件时就已经创建好并加到 lifecycleListeners 里的。这个不是特别重要就不细讲了。
- start
@Override
public final synchronized void start() throws LifecycleException {
if (LifecycleState.STARTING_PREP.equals(state) || LifecycleState.STARTING.equals(state) ||
LifecycleState.STARTED.equals(state)) {
if (log.isDebugEnabled()) {
Exception e = new LifecycleException();
log.debug(sm.getString("lifecycleBase.alreadyStarted", toString()), e);
} else if (log.isInfoEnabled()) {
log.info(sm.getString("lifecycleBase.alreadyStarted", toString()));
}
return;
}
if (state.equals(LifecycleState.NEW)) {
init();
}
else if (state.equals(LifecycleState.FAILED)) {
stop();
}
else if (!state.equals(LifecycleState.INITIALIZED) &&
!state.equals(LifecycleState.STOPPED)) {
invalidTransition(Lifecycle.BEFORE_START_EVENT);
}
try {
setStateInternal(LifecycleState.STARTING_PREP, null, false);
startInternal();
if (state.equals(LifecycleState.FAILED)) {
stop();
} else if (!state.equals(LifecycleState.STARTING)) {
invalidTransition(Lifecycle.AFTER_START_EVENT);
} else {
setStateInternal(LifecycleState.STARTED, null, false);
}
} catch (Throwable t) {
ExceptionUtils.handleThrowable(t);
setStateInternal(LifecycleState.FAILED, null, false);
throw new LifecycleException(sm.getString("lifecycleBase.startFail", toString()), t);
}
}- stop
@Override
public final synchronized void stop() throws LifecycleException {
if (LifecycleState.STOPPING_PREP.equals(state) || LifecycleState.STOPPING.equals(state) ||
LifecycleState.STOPPED.equals(state)) {
if (log.isDebugEnabled()) {
Exception e = new LifecycleException();
log.debug(sm.getString("lifecycleBase.alreadyStopped", toString()), e);
} else if (log.isInfoEnabled()) {
log.info(sm.getString("lifecycleBase.alreadyStopped", toString()));
}
return;
}
if (state.equals(LifecycleState.NEW)) {
state = LifecycleState.STOPPED;
return;
}
if (!state.equals(LifecycleState.STARTED) && !state.equals(LifecycleState.FAILED)) {
invalidTransition(Lifecycle.BEFORE_STOP_EVENT);
}
try {
if (state.equals(LifecycleState.FAILED)) {
fireLifecycleEvent(BEFORE_STOP_EVENT, null);
} else {
setStateInternal(LifecycleState.STOPPING_PREP, null, false);
}
stopInternal();
if (!state.equals(LifecycleState.STOPPING) && !state.equals(LifecycleState.FAILED)) {
invalidTransition(Lifecycle.AFTER_STOP_EVENT);
}
setStateInternal(LifecycleState.STOPPED, null, false);
} catch (Throwable t) {
ExceptionUtils.handleThrowable(t);
setStateInternal(LifecycleState.FAILED, null, false);
throw new LifecycleException(sm.getString("lifecycleBase.stopFail",toString()), t);
} finally {
if (this instanceof Lifecycle.SingleUse) {
setStateInternal(LifecycleState.STOPPED, null, false);
destroy();
}
}
}- destory
@Override
public final synchronized void destroy() throws LifecycleException {
if (LifecycleState.FAILED.equals(state)) {
try {
stop();
} catch (LifecycleException e) {
log.warn(sm.getString(
"lifecycleBase.destroyStopFail", toString()), e);
}
}
if (LifecycleState.DESTROYING.equals(state) ||
LifecycleState.DESTROYED.equals(state)) {
if (log.isDebugEnabled()) {
Exception e = new LifecycleException();
log.debug(sm.getString("lifecycleBase.alreadyDestroyed", toString()), e);
} else if (log.isInfoEnabled() && !(this instanceof Lifecycle.SingleUse)) {
log.info(sm.getString("lifecycleBase.alreadyDestroyed", toString()));
}
return;
}
if (!state.equals(LifecycleState.STOPPED) &&
!state.equals(LifecycleState.FAILED) &&
!state.equals(LifecycleState.NEW) &&
!state.equals(LifecycleState.INITIALIZED)) {
invalidTransition(Lifecycle.BEFORE_DESTROY_EVENT);
}
try {
setStateInternal(LifecycleState.DESTROYING, null, false);
destroyInternal();
setStateInternal(LifecycleState.DESTROYED, null, false);
} catch (Throwable t) {
ExceptionUtils.handleThrowable(t);
setStateInternal(LifecycleState.FAILED, null, false);
throw new LifecycleException(
sm.getString("lifecycleBase.destroyFail",toString()), t);
}
}用了什么设计模式?
从上述源码看得出来,LifecycleBase是使用了状态机 +模板模式 来实现的。模板方法有下面这几个:
protected abstract void initInternal() throws LifecycleException;
protected abstract void startInternal() throws LifecycleException;
protected abstract void stopInternal() throws LifecycleException;
protected abstract void destroyInternal() throws LifecycleException;