动态 SQL 是 MyBatis 的强大特性之一。如果你使用过 JDBC 或其它类似的框架,你应该能理解根据不同条件拼接 SQL 语句有多痛苦,例如拼接时要确保不能忘记添加必要的空格,还要注意去掉列表最后一个列名的逗号。利用动态 SQL,可以彻底摆脱这种痛苦。@anarkh
- MyBatis详解 - 动态SQL使用与原理
- 动态SQL官方使用参考
- if
- choose、when、otherwise
- trim、where、set
- foreach
- script
- bind
- 多数据库支持
- 动态 SQL 中的插入脚本语言
- 动态SQL解析原理
- 关于动态SQL的接口和类
- 源码分析走起
- 实例分析
动态SQL官方使用参考
动态 SQL 是 MyBatis 的强大特性之一。如果你使用过 JDBC 或其它类似的框架,你应该能理解根据不同条件拼接 SQL 语句有多痛苦,例如拼接时要确保不能忘记添加必要的空格,还要注意去掉列表最后一个列名的逗号。利用动态 SQL,可以彻底摆脱这种痛苦。
使用动态 SQL 并非一件易事,但借助可用于任何 SQL 映射语句中的强大的动态 SQL 语言,MyBatis 显著地提升了这一特性的易用性。
如果你之前用过 JSTL 或任何基于类 XML 语言的文本处理器,你对动态 SQL 元素可能会感觉似曾相识。在 MyBatis 之前的版本中,需要花时间了解大量的元素。借助功能强大的基于 OGNL 的表达式,MyBatis 3 替换了之前的大部分元素,大大精简了元素种类,现在要学习的元素种类比原来的一半还要少。
- if
- choose (when, otherwise)
- trim (where, set)
- foreach
if
使用动态 SQL 最常见情景是根据条件包含 where 子句的一部分。比如:
<select id="findActiveBlogWithTitleLike"
resultType="Blog">
SELECT * FROM BLOG
WHERE state = ‘ACTIVE’
<if test="title != null">
AND title like #{title}
</if>
</select>这条语句提供了可选的查找文本功能。如果不传入 “title”,那么所有处于 “ACTIVE” 状态的 BLOG 都会返回;如果传入了 “title” 参数,那么就会对 “title” 一列进行模糊查找并返回对应的 BLOG 结果(细心的读者可能会发现,“title” 的参数值需要包含查找掩码或通配符字符)。
如果希望通过 “title” 和 “author” 两个参数进行可选搜索该怎么办呢?首先,我想先将语句名称修改成更名副其实的名称;接下来,只需要加入另一个条件即可。
<select id="findActiveBlogLike"
resultType="Blog">
SELECT * FROM BLOG WHERE state = ‘ACTIVE’
<if test="title != null">
AND title like #{title}
</if>
<if test="author != null and author.name != null">
AND author_name like #{author.name}
</if>
</select>choose、when、otherwise
有时候,我们不想使用所有的条件,而只是想从多个条件中选择一个使用。针对这种情况,MyBatis 提供了 choose 元素,它有点像 Java 中的 switch 语句。
还是上面的例子,但是策略变为:传入了 “title” 就按 “title” 查找,传入了 “author” 就按 “author” 查找的情形。若两者都没有传入,就返回标记为 featured 的 BLOG(这可能是管理员认为,与其返回大量的无意义随机 Blog,还不如返回一些由管理员挑选的 Blog)。
<select id="findActiveBlogLike"
resultType="Blog">
SELECT * FROM BLOG WHERE state = ‘ACTIVE’
<choose>
<when test="title != null">
AND title like #{title}
</when>
<when test="author != null and author.name != null">
AND author_name like #{author.name}
</when>
<otherwise>
AND featured = 1
</otherwise>
</choose>
</select>trim、where、set
前面几个例子已经合宜地解决了一个臭名昭著的动态 SQL 问题。现在回到之前的 “if” 示例,这次我们将 “state = ‘ACTIVE’” 设置成动态条件,看看会发生什么。
<select id="findActiveBlogLike"
resultType="Blog">
SELECT * FROM BLOG
WHERE
<if test="state != null">
state = #{state}
</if>
<if test="title != null">
AND title like #{title}
</if>
<if test="author != null and author.name != null">
AND author_name like #{author.name}
</if>
</select>如果没有匹配的条件会怎么样?最终这条 SQL 会变成这样:
SELECT * FROM BLOG
WHERE这会导致查询失败。如果匹配的只是第二个条件又会怎样?这条 SQL 会是这样:
SELECT * FROM BLOG
WHERE
AND title like ‘someTitle’这个查询也会失败。这个问题不能简单地用条件元素来解决。这个问题是如此的难以解决,以至于解决过的人不会再想碰到这种问题。
MyBatis 有一个简单且适合大多数场景的解决办法。而在其他场景中,可以对其进行自定义以符合需求。而这,只需要一处简单的改动:
<select id="findActiveBlogLike"
resultType="Blog">
SELECT * FROM BLOG
<where>
<if test="state != null">
state = #{state}
</if>
<if test="title != null">
AND title like #{title}
</if>
<if test="author != null and author.name != null">
AND author_name like #{author.name}
</if>
</where>
</select>where 元素只会在子元素返回任何内容的情况下才插入 “WHERE” 子句。而且,若子句的开头为 “AND” 或 “OR”,where 元素也会将它们去除。
如果 where 元素与你期望的不太一样,你也可以通过自定义 trim 元素来定制 where 元素的功能。比如,和 where 元素等价的自定义 trim 元素为:
<trim prefix="WHERE" prefixOverrides="AND |OR ">
...
</trim>prefixOverrides 属性会忽略通过管道符分隔的文本序列(注意此例中的空格是必要的)。上述例子会移除所有 prefixOverrides 属性中指定的内容,并且插入 prefix 属性中指定的内容。
用于动态更新语句的类似解决方案叫做 set。set 元素可以用于动态包含需要更新的列,忽略其它不更新的列。比如:
<update id="updateAuthorIfNecessary">
update Author
<set>
<if test="username != null">username=#{username},</if>
<if test="password != null">password=#{password},</if>
<if test="email != null">email=#{email},</if>
<if test="bio != null">bio=#{bio}</if>
</set>
where id=#{id}
</update>这个例子中,set 元素会动态地在行首插入 SET 关键字,并会删掉额外的逗号(这些逗号是在使用条件语句给列赋值时引入的)。
来看看与 set 元素等价的自定义 trim 元素吧:
<trim prefix="SET" suffixOverrides=",">
...
</trim>注意,我们覆盖了后缀值设置,并且自定义了前缀值。
foreach
动态 SQL 的另一个常见使用场景是对集合进行遍历(尤其是在构建 IN 条件语句的时候)。比如:
<select id="selectPostIn" resultType="domain.blog.Post">
SELECT *
FROM POST P
WHERE ID in
<foreach item="item" index="index" collection="list"
open="(" separator="," close=")">
#{item}
</foreach>
</select>foreach 元素的功能非常强大,它允许你指定一个集合,声明可以在元素体内使用的集合项(item)和索引(index)变量。它也允许你指定开头与结尾的字符串以及集合项迭代之间的分隔符。这个元素也不会错误地添加多余的分隔符,看它多智能!
提示 你可以将任何可迭代对象(如 List、Set 等)、Map 对象或者数组对象作为集合参数传递给 foreach。当使用可迭代对象或者数组时,index 是当前迭代的序号,item 的值是本次迭代获取到的元素。当使用 Map 对象(或者 Map.Entry 对象的集合)时,index 是键,item 是值。
至此,我们已经完成了与 XML 配置及映射文件相关的讨论。下一章将详细探讨 Java API,以便你能充分利用已经创建的映射配置。
script
要在带注解的映射器接口类中使用动态 SQL,可以使用 script 元素。比如:
@Update({"<script>",
"update Author",
" <set>",
" <if test='username != null'>username=#{username},</if>",
" <if test='password != null'>password=#{password},</if>",
" <if test='email != null'>email=#{email},</if>",
" <if test='bio != null'>bio=#{bio}</if>",
" </set>",
"where id=#{id}",
"</script>"})
void updateAuthorValues(Author author);bind
bind 元素允许你在 OGNL 表达式以外创建一个变量,并将其绑定到当前的上下文。比如:
<select id="selectBlogsLike" resultType="Blog">
<bind name="pattern" value="'%' + _parameter.getTitle() + '%'" />
SELECT * FROM BLOG
WHERE title LIKE #{pattern}
</select>多数据库支持
如果配置了 databaseIdProvider,你就可以在动态代码中使用名为 “_databaseId” 的变量来为不同的数据库构建特定的语句。比如下面的例子:
<insert id="insert">
<selectKey keyProperty="id" resultType="int" order="BEFORE">
<if test="_databaseId == 'oracle'">
select seq_users.nextval from dual
</if>
<if test="_databaseId == 'db2'">
select nextval for seq_users from sysibm.sysdummy1"
</if>
</selectKey>
insert into users values (#{id}, #{name})
</insert>动态 SQL 中的插入脚本语言
MyBatis 从 3.2 版本开始支持插入脚本语言,这允许你插入一种语言驱动,并基于这种语言来编写动态 SQL 查询语句。
可以通过实现以下接口来插入一种语言:
public interface LanguageDriver {
ParameterHandler createParameterHandler(MappedStatement mappedStatement, Object parameterObject, BoundSql boundSql);
SqlSource createSqlSource(Configuration configuration, XNode script, Class<?> parameterType);
SqlSource createSqlSource(Configuration configuration, String script, Class<?> parameterType);
}实现自定义语言驱动后,你就可以在 mybatis-config.xml 文件中将它设置为默认语言:
<typeAliases>
<typeAlias type="org.sample.MyLanguageDriver" alias="myLanguage"/>
</typeAliases>
<settings>
<setting name="defaultScriptingLanguage" value="myLanguage"/>
</settings>或者,你也可以使用 lang 属性为特定的语句指定语言:
<select id="selectBlog" lang="myLanguage">
SELECT * FROM BLOG
</select>或者,在你的 mapper 接口上添加 @Lang 注解:
public interface Mapper {
@Lang(MyLanguageDriver.class)
@Select("SELECT * FROM BLOG")
List<Blog> selectBlog();
}提示 可以使用 Apache Velocity 作为动态语言,更多细节请参考 MyBatis-Velocity 项目。
你前面看到的所有 xml 标签都由默认 MyBatis 语言提供,而它由语言驱动 org.apache.ibatis.scripting.xmltags.XmlLanguageDriver(别名为 xml)所提供。
动态SQL解析原理
我们在使用mybatis的时候,会在xml中编写sql语句。比如这段动态sql代码:
<update id="update" parameterType="org.format.dynamicproxy.mybatis.bean.User">
UPDATE users
<trim prefix="SET" prefixOverrides=",">
<if test="name != null and name != ''">
name = #{name}
</if>
<if test="age != null and age != ''">
, age = #{age}
</if>
<if test="birthday != null and birthday != ''">
, birthday = #{birthday}
</if>
</trim>
where id = ${id}
</update>mybatis底层是如何构造这段sql的?下面带着这个疑问,我们一步一步分析。
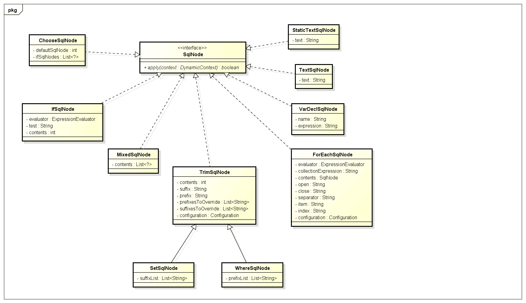
关于动态SQL的接口和类
SqlNode接口,简单理解就是xml中的每个标签,比如上述sql的update,trim,if标签:
public interface SqlNode {
boolean apply(DynamicContext context);
}
SqlSource Sql源接口,代表从xml文件或注解映射的sql内容,主要就是用于创建BoundSql,有实现类DynamicSqlSource(动态Sql源),StaticSqlSource(静态Sql源)等:
public interface SqlSource {
BoundSql getBoundSql(Object parameterObject);
}
BoundSql类,封装mybatis最终产生sql的类,包括sql语句,参数,参数源数据等参数:

XNode,一个Dom API中的Node接口的扩展类:
BaseBuilder接口及其实现类(属性,方法省略了,大家有兴趣的自己看),这些Builder的作用就是用于构造sql:

下面我们简单分析下其中4个Builder:
- XMLConfigBuilder :解析mybatis中configLocation属性中的全局xml文件,内部会使用XMLMapperBuilder解析各个xml文件。
- XMLMapperBuilder :遍历mybatis中mapperLocations属性中的xml文件中每个节点的Builder,比如user.xml,内部会使用XMLStatementBuilder处理xml中的每个节点。
- XMLStatementBuilder :解析xml文件中各个节点,比如select,insert,update,delete节点,内部会使用XMLScriptBuilder处理节点的sql部分,遍历产生的数据会丢到Configuration的mappedStatements中。
- XMLScriptBuilder :解析xml中各个节点sql部分的Builder。
LanguageDriver接口及其实现类(属性,方法省略了,大家有兴趣的自己看),该接口主要的作用就是构造sql:

简单分析下XMLLanguageDriver(处理xml中的sql,RawLanguageDriver处理静态sql):XMLLanguageDriver内部会使用XMLScriptBuilder解析xml中的sql部分。
源码分析走起
Spring与Mybatis整合的时候需要配置SqlSessionFactoryBean,该配置会加入数据源和mybatis xml配置文件路径等信息:
<bean id="sqlSessionFactory" class="org.mybatis.spring.SqlSessionFactoryBean">
<property name="dataSource" ref="dataSource"/>
<property name="configLocation" value="classpath:mybatisConfig.xml"/>
<property name="mapperLocations" value="classpath*:org/format/dao/*.xml"/>
</bean>我们就分析这一段配置背后的细节:
SqlSessionFactoryBean实现了Spring的InitializingBean接口,InitializingBean接口的afterPropertiesSet方法中会调用buildSqlSessionFactory方法 该方法内部会使用XMLConfigBuilder解析属性configLocation中配置的路径,还会使用XMLMapperBuilder属性解析mapperLocations属性中的各个xml文件。部分源码如下:

由于XMLConfigBuilder内部也是使用XMLMapperBuilder,我们就看看XMLMapperBuilder的解析细节:


我们关注一下,增删改查节点的解析:

XMLStatementBuilder的解析:

默认会使用XMLLanguageDriver创建SqlSource(Configuration构造函数中设置)。
XMLLanguageDriver创建SqlSource:

XMLScriptBuilder解析sql:

得到SqlSource之后,会放到Configuration中,有了SqlSource,就能拿BoundSql了,BoundSql可以得到最终的sql。
实例分析
以下面的xml解析大概说下parseDynamicTags的解析过程:
<update id="update" parameterType="org.format.dynamicproxy.mybatis.bean.User">
UPDATE users
<trim prefix="SET" prefixOverrides=",">
<if test="name != null and name != ''">
name = #{name}
</if>
<if test="age != null and age != ''">
, age = #{age}
</if>
<if test="birthday != null and birthday != ''">
, birthday = #{birthday}
</if>
</trim>
where id = ${id}
</update>parseDynamicTags方法的返回值是一个List,也就是一个Sql节点集合。SqlNode本文一开始已经介绍,分析完解析过程之后会说一下各个SqlNode类型的作用。
首先根据update节点(Node)得到所有的子节点,分别是3个子节点:
- 文本节点 \n UPDATE users
- trim子节点 ...
- 文本节点 \n where id = #
遍历各个子节点:
- 如果节点类型是文本或者CDATA,构造一个TextSqlNode或StaticTextSqlNode;
- 如果节点类型是元素,说明该update节点是个动态sql,然后会使用NodeHandler处理各个类型的子节点。这里的NodeHandler是XMLScriptBuilder的一个内部接口,其实现类包括TrimHandler、WhereHandler、SetHandler、IfHandler、ChooseHandler等。看类名也就明白了这个Handler的作用,比如我们分析的trim节点,对应的是TrimHandler;if节点,对应的是IfHandler...这里子节点trim被TrimHandler处理,TrimHandler内部也使用parseDynamicTags方法解析节点。
遇到子节点是元素的话,重复以上步骤:
trim子节点内部有7个子节点,分别是文本节点、if节点、是文本节点、if节点、是文本节点、if节点、文本节点。文本节点跟之前一样处理,if节点使用IfHandler处理。遍历步骤如上所示,下面我们看下几个Handler的实现细节。
IfHandler处理方法也是使用parseDynamicTags方法,然后加上if标签必要的属性:
private class IfHandler implements NodeHandler {
public void handleNode(XNode nodeToHandle, List<SqlNode> targetContents) {
List<SqlNode> contents = parseDynamicTags(nodeToHandle);
MixedSqlNode mixedSqlNode = new MixedSqlNode(contents);
String test = nodeToHandle.getStringAttribute("test");
IfSqlNode ifSqlNode = new IfSqlNode(mixedSqlNode, test);
targetContents.add(ifSqlNode);
}
}TrimHandler处理方法也是使用parseDynamicTags方法,然后加上trim标签必要的属性:
private class TrimHandler implements NodeHandler {
public void handleNode(XNode nodeToHandle, List<SqlNode> targetContents) {
List<SqlNode> contents = parseDynamicTags(nodeToHandle);
MixedSqlNode mixedSqlNode = new MixedSqlNode(contents);
String prefix = nodeToHandle.getStringAttribute("prefix");
String prefixOverrides = nodeToHandle.getStringAttribute("prefixOverrides");
String suffix = nodeToHandle.getStringAttribute("suffix");
String suffixOverrides = nodeToHandle.getStringAttribute("suffixOverrides");
TrimSqlNode trim = new TrimSqlNode(configuration, mixedSqlNode, prefix, prefixOverrides, suffix, suffixOverrides);
targetContents.add(trim);
}
}以上update方法最终通过parseDynamicTags方法得到的SqlNode集合如下:

trim节点:

由于这个update方法是个动态节点,因此构造出了DynamicSqlSource。DynamicSqlSource内部就可以构造sql了:

DynamicSqlSource内部的SqlNode属性是一个MixedSqlNode。然后我们看看各个SqlNode实现类的apply方法。下面分析一下各个SqlNode实现类的apply方法实现:
MixedSqlNode:MixedSqlNode会遍历调用内部各个sqlNode的apply方法。
public boolean apply(DynamicContext context) {
for (SqlNode sqlNode : contents) {
sqlNode.apply(context);
}
return true;
}StaticTextSqlNode:直接append sql文本。
public boolean apply(DynamicContext context) {
context.appendSql(text);
return true;
}IfSqlNode:这里的evaluator是一个ExpressionEvaluator类型的实例,内部使用了OGNL处理表达式逻辑。
public boolean apply(DynamicContext context) {
if (evaluator.evaluateBoolean(test, context.getBindings())) {
contents.apply(context);
return true;
}
return false;
}TrimSqlNode:
public boolean apply(DynamicContext context) {
FilteredDynamicContext filteredDynamicContext = new FilteredDynamicContext(context);
boolean result = contents.apply(filteredDynamicContext);
filteredDynamicContext.applyAll();
return result;
}
public void applyAll() {
sqlBuffer = new StringBuilder(sqlBuffer.toString().trim());
String trimmedUppercaseSql = sqlBuffer.toString().toUpperCase(Locale.ENGLISH);
if (trimmedUppercaseSql.length() > 0) {
applyPrefix(sqlBuffer, trimmedUppercaseSql);
applySuffix(sqlBuffer, trimmedUppercaseSql);
}
delegate.appendSql(sqlBuffer.toString());
}
private void applyPrefix(StringBuilder sql, String trimmedUppercaseSql) {
if (!prefixApplied) {
prefixApplied = true;
if (prefixesToOverride != null) {
for (String toRemove : prefixesToOverride) {
if (trimmedUppercaseSql.startsWith(toRemove)) {
sql.delete(0, toRemove.trim().length());
break;
}
}
}
if (prefix != null) {
sql.insert(0, " ");
sql.insert(0, prefix);
}
}
}TrimSqlNode的apply方法也是调用属性contents(一般都是MixedSqlNode)的apply方法,按照实例也就是7个SqlNode,都是StaticTextSqlNode和IfSqlNode。 最后会使用FilteredDynamicContext过滤掉prefix和suffix。