MyBatis的二级缓存是Application级别的缓存,它可以提高对数据库查询的效率,以提高应用的性能。@anarkh
- MyBatis详解 - 二级缓存实现机制
- MyBatis二级缓存实现
- MyBatis的缓存机制整体设计以及二级缓存的工作模式
- MyBatis二级缓存的划分
- 使用二级缓存,必须要具备的条件
- 一级缓存和二级缓存的使用顺序
- 二级缓存实现的选择
- MyBatis自身提供的二级缓存的实现
- 如何细粒度地控制你的MyBatis二级缓存
- 一个关于MyBatis的二级缓存的实际问题
- 当前MyBatis二级缓存的工作机制
MyBatis二级缓存实现
MyBatis的二级缓存是Application级别的缓存,它可以提高对数据库查询的效率,以提高应用的性能。
MyBatis的缓存机制整体设计以及二级缓存的工作模式

如图所示,当开一个会话时,一个SqlSession对象会使用一个Executor对象来完成会话操作,MyBatis的二级缓存机制的关键就是对这个Executor对象做文章。如果用户配置了"cacheEnabled=true",那么MyBatis在为SqlSession对象创建Executor对象时,会对Executor对象加上一个装饰者:CachingExecutor,这时SqlSession使用CachingExecutor对象来完成操作请求。CachingExecutor对于查询请求,会先判断该查询请求在Application级别的二级缓存中是否有缓存结果,如果有查询结果,则直接返回缓存结果;如果缓存中没有,再交给真正的Executor对象来完成查询操作,之后CachingExecutor会将真正Executor返回的查询结果放置到缓存中,然后在返回给用户。

CachingExecutor是Executor的装饰者,以增强Executor的功能,使其具有缓存查询的功能,这里用到了设计模式中的装饰者模式,CachingExecutor和Executor的接口的关系如下类图所示:

MyBatis二级缓存的划分
MyBatis并不是简单地对整个Application就只有一个Cache缓存对象,它将缓存划分的更细,即是Mapper级别的,即每一个Mapper都可以拥有一个Cache对象,具体如下:
- 为每一个Mapper分配一个Cache缓存对象 (使用
<cache>节点配置)
MyBatis将Application级别的二级缓存细分到Mapper级别,即对于每一个Mapper.xml,如果在其中使用了<cache> 节点,则MyBatis会为这个Mapper创建一个Cache缓存对象,如下图所示:

注:上述的每一个Cache对象,都会有一个自己所属的namespace命名空间,并且会将Mapper的 namespace作为它们的ID;
- 多个Mapper共用一个Cache缓存对象 (使用
<cache-ref>节点配置)
如果你想让多个Mapper公用一个Cache的话,你可以使用<cache-ref namespace="">节点,来指定你的这个Mapper使用到了哪一个Mapper的Cache缓存。

使用二级缓存,必须要具备的条件
MyBatis对二级缓存的支持粒度很细,它会指定某一条查询语句是否使用二级缓存。
虽然在Mapper中配置了<cache>,并且为此Mapper分配了Cache对象,这并不表示我们使用Mapper中定义的查询语句查到的结果都会放置到Cache对象之中,我们必须指定Mapper中的某条选择语句是否支持缓存,即如下所示,在<select> 节点中配置useCache="true",Mapper才会对此Select的查询支持缓存特性,否则,不会对此Select查询,不会经过Cache缓存。如下所示,Select语句配置了useCache="true",则表明这条Select语句的查询会使用二级缓存。
<select id="selectByMinSalary" resultMap="BaseResultMap" parameterType="java.util.Map" useCache="true">总之,要想使某条Select查询支持二级缓存,你需要保证:
- MyBatis支持二级缓存的总开关:全局配置变量参数 cacheEnabled=true
- 该select语句所在的Mapper,配置了
<cache>或<cached-ref>节点,并且有效 - 该select语句的参数 useCache=true
一级缓存和二级缓存的使用顺序
请注意,如果你的MyBatis使用了二级缓存,并且你的Mapper和select语句也配置使用了二级缓存,那么在执行select查询的时候,MyBatis会先从二级缓存中取输入,其次才是一级缓存,即MyBatis查询数据的顺序是:二级缓存 ——— > 一级缓存 ——> 数据库。
二级缓存实现的选择
MyBatis对二级缓存的设计非常灵活,它自己内部实现了一系列的Cache缓存实现类,并提供了各种缓存刷新策略如LRU,FIFO等等;另外,MyBatis还允许用户自定义Cache接口实现,用户是需要实现org.apache.ibatis.cache.Cache接口,然后将Cache实现类配置在<cache type="">节点的type属性上即可;除此之外,MyBatis还支持跟第三方内存缓存库如Memecached的集成,总之,使用MyBatis的二级缓存有三个选择:
- MyBatis自身提供的缓存实现;
- 用户自定义的Cache接口实现;
- 跟第三方内存缓存库的集成;
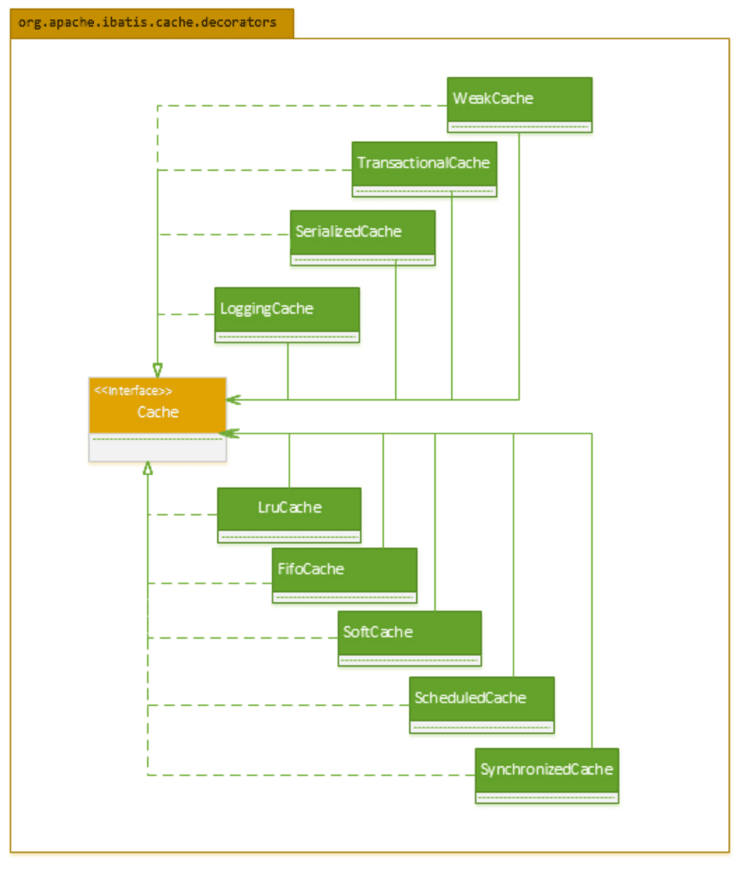
MyBatis自身提供的二级缓存的实现
MyBatis自身提供了丰富的,并且功能强大的二级缓存的实现,它拥有一系列的Cache接口装饰者,可以满足各种对缓存操作和更新的策略。
MyBatis定义了大量的Cache的装饰器来增强Cache缓存的功能,如下类图所示。

对于每个Cache而言,都有一个容量限制,MyBatis各供了各种策略来对Cache缓存的容量进行控制,以及对Cache中的数据进行刷新和置换。MyBatis主要提供了以下几个刷新和置换策略:
- LRU:(Least Recently Used),最近最少使用算法,即如果缓存中容量已经满了,会将缓存中最近最少被使用的缓存记录清除掉,然后添加新的记录;
- FIFO:(First in first out),先进先出算法,如果缓存中的容量已经满了,那么会将最先进入缓存中的数据清除掉;
- Scheduled:指定时间间隔清空算法,该算法会以指定的某一个时间间隔将Cache缓存中的数据清空;
如何细粒度地控制你的MyBatis二级缓存
一个关于MyBatis的二级缓存的实际问题
现有AMapper.xml中定义了对数据库表 ATable 的CRUD操作,BMapper定义了对数据库表BTable的CRUD操作;
假设 MyBatis 的二级缓存开启,并且 AMapper 中使用了二级缓存,AMapper对应的二级缓存为ACache;
除此之外,AMapper 中还定义了一个跟BTable有关的查询语句,类似如下所述:
<select id="selectATableWithJoin" resultMap="BaseResultMap" useCache="true">
select * from ATable left join BTable on ....
</select>执行以下操作:
- 执行AMapper中的"selectATableWithJoin" 操作,此时会将查询到的结果放置到AMapper对应的二级缓存ACache中;
- 执行BMapper中对BTable的更新操作(update、delete、insert)后,BTable的数据更新;
- 再执行1完全相同的查询,这时候会直接从AMapper二级缓存ACache中取值,将ACache中的值直接返回;
好,问题就出现在第3步 上:
由于AMapper的“selectATableWithJoin” 对应的SQL语句需要和BTable进行join查找,而在第 2 步BTable的数据已经更新了,但是第 3 步查询的值是第 1 步的缓存值,已经极有可能跟真实数据库结果不一样,即ACache中缓存数据过期了!
总结来看,就是:
对于某些使用了 join连接的查询,如果其关联的表数据发生了更新,join连接的查询由于先前缓存的原因,导致查询结果和真实数据不同步;
从MyBatis的角度来看,这个问题可以这样表述:
对于某些表执行了更新(update、delete、insert)操作后,如何去清空跟这些表有关联的查询语句所造成的缓存
当前MyBatis二级缓存的工作机制
MyBatis二级缓存的一个重要特点:即松散的Cache缓存管理和维护

一个Mapper中定义的增删改查操作只能影响到自己关联的Cache对象。如上图所示的Mapper namespace1中定义的若干CRUD语句,产生的缓存只会被放置到相应关联的Cache1中,即Mapper namespace2,namespace3,namespace4 中的CRUD的语句不会影响到Cache1。
可以看出,Mapper之间的缓存关系比较松散,相互关联的程度比较弱 。
现在再回到上面描述的问题,如果我们将AMapper和BMapper共用一个Cache对象,那么,当BMapper执行更新操作时,可以清空对应Cache中的所有的缓存数据,这样的话,数据不是也可以保持最新吗?
确实这个也是一种解决方案,不过,它会使缓存的使用效率变的很低!AMapper和BMapper的任意的更新操作都会将共用的Cache清空,会频繁地清空Cache,导致Cache实际的命中率和使用率就变得很低了,所以这种策略实际情况下是不可取的。
最理想的解决方案就是:
对于某些表执行了更新(update、delete、insert)操作后,去清空跟这些指定的表有关联的查询语句所造成的缓存 ; 这样,就是以很细的粒度管理MyBatis内部的缓存,使得缓存的使用率和准确率都能大大地提升。