前文我们分享了一篇文章学习一条SQL是如何在数据库中执行的,其中有一个阶段是SQL的解析。这个阶段对于更全面的SQL优化功能;多维度的慢查询分析;辅助故障分析等有很大帮助。本文主要介绍一篇美团技术团队关于SQL解析和应用的文章,希望能给一些启示。@anarkh
- MySQL - MySQL中SQL是如何解析的
- 背景
- 现状与场景
- SQL解析的原理
- 词法分析
- 语法分析
- 语法分析树
- MySQL语法分析树生成过程
- 核心数据结构及其关系
- SQL解析的应用
- 无用条件去除
- SQL特征生成
- 学习建议
- 作者简介
- 文章来源
背景
数据库作为核心的基础组件,是需要重点保护的对象。任何一个线上的不慎操作,都有可能给数据库带来严重的故障,从而给业务造成巨大的损失。为了避免这种损失,一般会在管理上下功夫。比如为研发人员制定数据库开发规范;新上线的SQL,需要DBA进行审核;维护操作需要经过领导审批等等。而且如果希望能够有效地管理这些措施,需要有效的数据库培训,还需要DBA细心的进行SQL审核。很多中小型创业公司,可以通过设定规范、进行培训、完善审核流程来管理数据库。
随着美团的业务不断发展和壮大,上述措施的实施成本越来越高。如何更多的依赖技术手段,来提高效率,越来越受到重视。业界已有不少基于MySQL源码开发的SQL审核、优化建议等工具,极大的减轻了DBA的SQL审核负担。那么我们能否继续扩展MySQL的源码,来辅助DBA和研发人员来进一步提高效率呢?比如,更全面的SQL优化功能;多维度的慢查询分析;辅助故障分析等。要实现上述功能,其中最核心的技术之一就是SQL解析。
现状与场景
SQL解析是一项复杂的技术,一般都是由数据库厂商来掌握,当然也有公司专门提供SQL解析的API在新窗口打开。由于这几年MySQL数据库中间件的兴起,需要支持读写分离、分库分表等功能,就必须从SQL中抽出表名、库名以及相关字段的值。因此像Java语言编写的Druid,C语言编写的MaxScale,Go语言编写的Kingshard等,都会对SQL进行部分解析。而真正把SQL解析技术用于数据库维护的产品较少,主要有如下几个:
- 美团开源的SQLAdvisor在新窗口打开。它基于MySQL原生态词法解析,结合分析SQL中的where条件、聚合条件、多表Join关系给出索引优化建议。
- 去哪儿开源的Inception(原仓库已经删除,闭源了)。侧重于根据内置的规则,对SQL进行审核。
- 阿里的Cloud DBA在新窗口打开。根据官方文档介绍,其也是提供SQL优化建议和改写。
上述产品都有非常合适的应用场景,在业界也被广泛使用。但是SQL解析的应用场景远远没有被充分发掘,比如:
- 基于表粒度的慢查询报表。比如,一个Schema中包含了属于不同业务线的数据表,那么从业务线的角度来说,其希望提供表粒度的慢查询报表。
- 生成SQL特征。将SQL语句中的值替换成问号,方便SQL归类。虽然可以使用正则表达式实现相同的功能,但是其Bug较多,可以参考pt-query-digest。比如pt-query-digest中,会把遇到的数字都替换成“?”,导致无法区别不同数字后缀的表。
- 高危操作确认与规避。比如,DBA不小心Drop数据表,而此类操作,目前还无有效的工具进行回滚,尤其是大表,其后果将是灾难性的。
- SQL合法性判断。为了安全、审计、控制等方面的原因,美团不会让研发人员直接操作数据库,而是提供RDS服务。尤其是对于数据变更,需要研发人员的上级主管进行业务上的审批。如果研发人员,写了一条语法错误的SQL,而RDS无法判断该SQL是否合法,就会造成不必要的沟通成本。
因此为了让所有有需要的业务都能方便的使用SQL解析功能,我们认为应该具有如下特性。
- 直接暴露SQL解析接口,使用尽量简单。比如,输入SQL,则输出表名、特征和优化建议。
- 接口的使用不依赖于特定的语言,否则维护和使用的代价太高。比如,以HTTP等方式提供服务。
千里之行,始于足下。下面我先介绍下SQL的解析原理。
SQL解析的原理
SQL解析与优化是属于编译器范畴,和C等其他语言的解析没有本质的区别。其中分为,词法分析、语法和语义分析、优化、执行代码生成。对应到MySQL的部分,如下图

词法分析
SQL解析由词法分析和语法/语义分析两个部分组成。词法分析主要是把输入转化成一个个Token。其中Token中包含Keyword(也称symbol)和非Keyword。例如,SQL语句 select username from userinfo,在分析之后,会得到4个Token,其中有2个Keyword,分别为select和from:
| 关键字 | 非关键字 | 关键字 | 非关键字 |
|---|---|---|---|
| select | username | from | userinfo |
通常情况下,词法分析可以使用Flex来生成,但是MySQL并未使用该工具,而是手写了词法分析部分(据说是为了效率和灵活性,参考此文)。具体代码在sql/lex.h和sql/sql_lex.cc文件中。
MySQL中的Keyword定义在sql/lex.h中,如下为部分Keyword:
{ "&&", SYM(AND_AND_SYM)},
{ "<", SYM(LT)},
{ "<=", SYM(LE)},
{ "<>", SYM(NE)},
{ "!=", SYM(NE)},
{ "=", SYM(EQ)},
{ ">", SYM(GT_SYM)},
{ ">=", SYM(GE)},
{ "<<", SYM(SHIFT_LEFT)},
{ ">>", SYM(SHIFT_RIGHT)},
{ "<=>", SYM(EQUAL_SYM)},
{ "ACCESSIBLE", SYM(ACCESSIBLE_SYM)},
{ "ACTION", SYM(ACTION)},
{ "ADD", SYM(ADD)},
{ "AFTER", SYM(AFTER_SYM)},
{ "AGAINST", SYM(AGAINST)},
{ "AGGREGATE", SYM(AGGREGATE_SYM)},
{ "ALL", SYM(ALL)},词法分析的核心代码在sql/sql_lex.c文件中的,MySQLLex→lex_one_Token,有兴趣的同学可以下载源码研究。
语法分析
语法分析就是生成语法树的过程。这是整个解析过程中最精华,最复杂的部分,不过这部分MySQL使用了Bison来完成。即使如此,如何设计合适的数据结构以及相关算法,去存储和遍历所有的信息,也是值得在这里研究的。
语法分析树
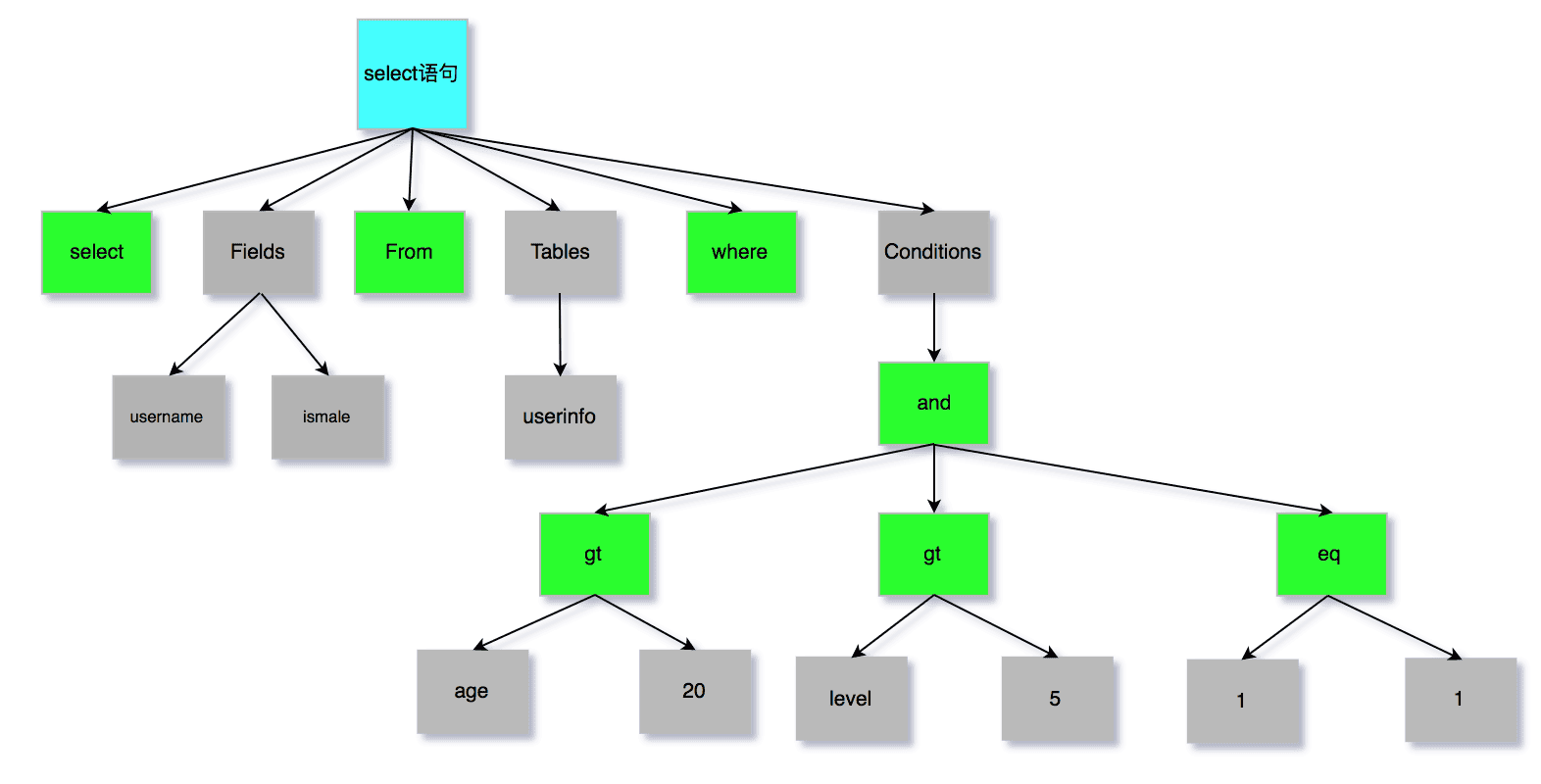
SQL语句:
select username, ismale from userinfo where age > 20 and level > 5 and 1 = 1会生成如下语法树。

对于未接触过编译器实现的同学,肯定会好奇如何才能生成这样的语法树。其背后的原理都是编译器的范畴,可以参考维基百科的一篇文章,以及该链接中的参考书籍。本人也是在学习MySQL源码过程中,阅读了部分内容。由于编译器涉及的内容过多,本人精力和时间有限,不做过多探究。从工程的角度来说,学会如何使用Bison去构建语法树,来解决实际问题,对我们的工作也许有更大帮助。下面我就以Bison为基础,探讨该过程。
MySQL语法分析树生成过程
全部的源码在sql/sql_yacc.yy中,在MySQL5.6中有17K行左右代码。这里列出涉及到SQL:
select username, ismale from userinfo where age > 20 and level > 5 and 1 = 1解析过程的部分代码摘录出来。其实有了Bison之后,SQL解析的难度也没有想象的那么大。特别是这里给出了解析的脉络之后。
select :
select_init
{
LEX *lex= Lex;
lex->sql_command= SQLCOM_SELECT;
}
;
select_init:
SELECT_SYM select_init2
| '(' select_paren ')' union_opt
;
select_init2:
select_part2
{
LEX *lex= Lex;
SELECT_LEX * sel= lex->current_select;
if (lex->current_select->set_braces(0))
{
my_parse_error(ER(ER_SYNTAX_ERROR));
MYSQL_YYABORT;
}
if (sel->linkage == UNION_TYPE &&
sel->master_unit()->first_select()->braces)
{
my_parse_error(ER(ER_SYNTAX_ERROR));
MYSQL_YYABORT;
}
}
union_clause
;
select_part2:
{
LEX *lex= Lex;
SELECT_LEX *sel= lex->current_select;
if (sel->linkage != UNION_TYPE)
mysql_init_select(lex);
lex->current_select->parsing_place= SELECT_LIST;
}
select_options select_item_list
{
Select->parsing_place= NO_MATTER;
}
select_into select_lock_type
;
select_into:
opt_order_clause opt_limit_clause {}
| into
| select_from
| into select_from
| select_from into
;
select_from:
FROM join_table_list where_clause group_clause having_clause
opt_order_clause opt_limit_clause procedure_analyse_clause
{
Select->context.table_list=
Select->context.first_name_resolution_table=
Select->table_list.first;
}
| FROM DUAL_SYM where_clause opt_limit_clause
;
where_clause:
{ Select->where= 0; }
| WHERE
{
Select->parsing_place= IN_WHERE;
}
expr
{
SELECT_LEX *select= Select;
select->where= $3;
select->parsing_place= NO_MATTER;
if ($3)
$3->top_level_item();
}
;
expr:
| expr and expr %prec AND_SYM
{
Item_cond_and *item1;
Item_cond_and *item3;
if (is_cond_and($1))
{
item1= (Item_cond_and*) $1;
if (is_cond_and($3))
{
item3= (Item_cond_and*) $3;
item3->add_at_head(item1->argument_list());
$$ = $3;
}
else
{
item1->add($3);
$$ = $1;
}
}
else if (is_cond_and($3))
{
item3= (Item_cond_and*) $3;
item3->add_at_head($1);
$$ = $3;
}
else
{
$$ = new (YYTHD->mem_root) Item_cond_and($1, $3);
if ($$ == NULL)
MYSQL_YYABORT;
}
}在大家浏览上述代码的过程,会发现Bison中嵌入了C++的代码。通过C++代码,把解析到的信息存储到相关对象中。例如表信息会存储到TABLE_LIST中,order_list存储order by子句里的信息,where字句存储在Item中。有了这些信息,再辅助以相应的算法就可以对SQL进行更进一步的处理了。
核心数据结构及其关系
在SQL解析中,最核心的结构是SELECT_LEX,其定义在sql/sql_lex.h中。下面仅列出与上述例子相关的部分。

上面图示中,列名username、ismale存储在item_list中,表名存储在table_list中,条件存储在where中。其中以where条件中的Item层次结构最深,表达也较为复杂,如下图所示。

SQL解析的应用
为了更深入的了解SQL解析器,这里给出2个应用SQL解析的例子。
无用条件去除
无用条件去除属于优化器的逻辑优化范畴,可以仅仅根据SQL本身以及表结构即可完成,其优化的情况也是较多的,代码在sql/sql_optimizer.cc文件中的remove_eq_conds函数。为了避免过于繁琐的描述,以及大段代码的粘贴,这里通过图来分析以下四种情况。
a)1=1 and (m > 3 and n > 4)

b)1=2 and (m > 3 and n > 4)

c)1=1 or (m > 3 and n > 4)

d)1=2 or (m > 3 and n > 4)

如果对其代码实现有兴趣的同学,需要对MySQL中的一个重要数据结构Item类有所了解。因为其比较复杂,所以MySQL官方文档在新窗口打开,专门介绍了Item类。阿里的MySQL小组,也有类似的文章在新窗口打开。如需更详细的了解,就需要去查看源码中sql/item_*等文件。
SQL特征生成
为了确保数据库,这一系统基础组件稳定、高效运行,业界有很多辅助系统。比如慢查询系统、中间件系统。这些系统采集、收到SQL之后,需要对SQL进行归类,以便统计信息或者应用相关策略。归类时,通常需要获取SQL特征。比如SQL:
select username, ismale from userinfo where age > 20 and level > 5;SQL特征为:
select username, ismale from userinfo where age > ? and level > ?业界著名的慢查询分析工具pt-query-digest,通过正则表达式实现这个功能但是这类处理办法Bug较多。接下来就介绍如何使用SQL解析,完成SQL特征的生成。
SQL特征生成分两部分组成。
- a) 生成Token数组
- b) 根据Token数组,生成SQL特征
首先回顾在词法解析章节,我们介绍了SQL中的关键字,并且每个关键字都有一个16位的整数对应,而非关键字统一用ident表示,其也对应了一个16位整数。如下表:
| 标识 | select | from | where | > | ? | and | ident |
|---|---|---|---|---|---|---|---|
| 整数 | 728 | 448 | 878 | 463 | 893 | 272 | 476 |
将一个SQL转换成特征的过程:
| 原SQL | select | username | from | userinfo | where | age | > | 20 |
|---|---|---|---|---|---|---|---|---|
| SQL特征 | select | ident:length:value | from | ident:length:value | where | ident:length:value | > | ? |
在SQL解析过程中,可以很方便的完成Token数组的生成。而一旦完成Token数组的生成,就可以很简单的完成SQL特征的生成。SQL特征被广泛用于各个系统中,比如pt-query-digest需要根据特征对SQL归类,然而其基于正则表达式的实现有诸多bug。下面列举几个已知Bug:
| 原始SQL | pt-query-digest生成的特征 | SQL解析器生成的特征 |
|---|---|---|
| select * from email_template2 where id = 1 | select * from mail_template? where id = ? | select * from email_template2 where id = ? |
| REPLACE INTO a VALUES(‘INSERT INTO foo VALUES (1),(2)’) | replace into a values(\‘insert into foo values(?+) | replace into a values (?) |
因此可以看出SQL解析的优势是很明显的。
学习建议
最近,在对SQL解析器和优化器探索的过程中,从一开始的茫然无措到有章可循,也总结了一些心得体会,在这里跟大家分享一下。
- 首先,阅读相关图书书籍。图书能给我们系统认识解析器和优化器的角度。但是针对MySQL的此类图书市面上很少,目前中文作品可以看一看《数据库查询优化器的艺术:原理解析与SQL性能优化》。
- 其次,要阅读源码,但是最好以某个版本为基础,比如MySQL5.6.23,因为SQL解析、优化部分的代码在不断变化。尤其是在跨越大的版本时,改动力度大。
- 再次,多使用GDB调试,验证自己的猜测,检验阅读质量。
- 最后,需要写相关代码验证,只有写出来了才能算真正的掌握。
作者简介
- 广友,美团到店综合事业群MySQL DBA专家,2012年毕业于中国科学技术大学,2017年加入美团,长期致力于MySQL及周边工具的研究。
- 金龙,2014年加入美团,主要从事相关的数据库运维、高可用和相关的运维平台建设。对运维高可用与架构相关感兴趣的同学可以关注个人微信公众号“自己的设计师”,定期推送运维相关原创内容。
- 邢帆,美团到店综合事业群MySQL DBA,2017年研究生毕业后加入美团,目前已经对MySQL运维有一定经验,并编写了一些自动化脚本。
文章来源
转载说明
- 作者:广友
- 版权声明:本文为美团技术团队的原创文章,遵循 CC 4.0 BY-SA 版权协议,转载请附上原文出处链接及本声明。
- 原文链接:https://tech.meituan.com/2018/05/20/sql-parser-used-in-mtdp.html